惠州市鑫慧城投资有限公司
Huizhou Xinhuicheng Investment Co.,Ltd

  • 首页
  • |
  • 党建动态
    • 新闻资讯
  • |
  • 招标采购
    • 招标公告
    • 中标公告
    • 采购公告
  • |
  • 业务领域
    • 工程项目咨询服务
    • 基建业务
    • 资产运营
    • 供应链管理
    • 能源管理
    • 人力资源管理
  • |
  • 人才招聘
    • 人才招聘
    • 联系我们
  • |
  • 关于我们

热门搜索

请输入关键词

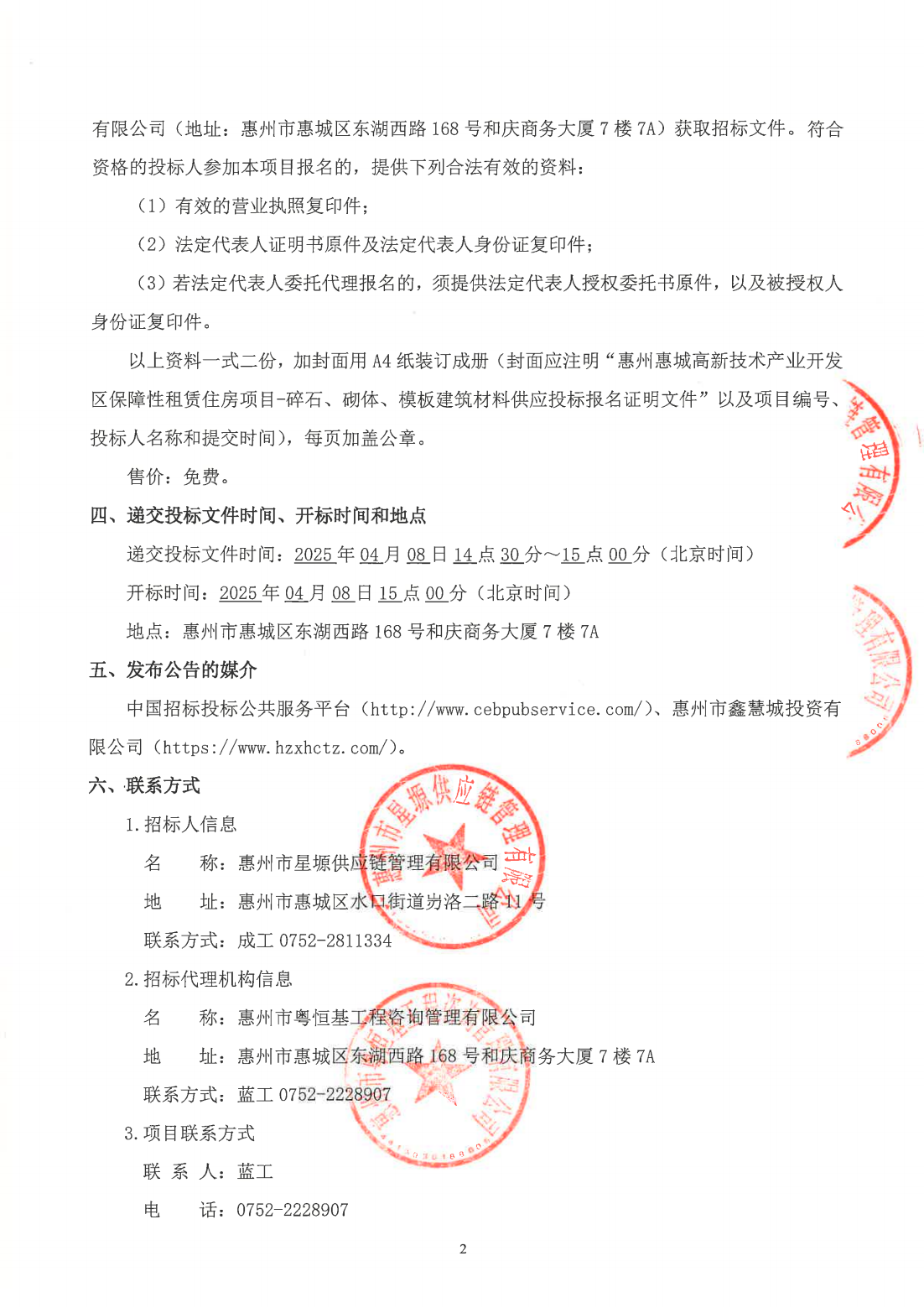
惠州惠城高新技术产业开发区保障性租赁住房项目-碎石、砌体、模板建筑材料供应招标公告

2025-03-13 16:47

惠州惠城高新技术产业开发区保障性租赁住房项目-碎石、砌体、模板建筑材料供应招标公告_00.png惠州惠城高新技术产业开发区保障性租赁住房项目-碎石、砌体、模板建筑材料供应招标公告_01.png

分享
微信
新浪微博
QQ
QQ空间
豆瓣网
百度贴吧
新闻资讯企业新闻招标招标采购
上一篇 惠州惠城高新技术产业开发区保障性租赁住房项目-五金材料供应招标公告
下一篇 惠州惠城高新技术产业开发区保障性租赁住房项目-钢材供应招标公告
党建动态
新闻资讯
招标采购
招标
中标
采购
业务领域

工程项目咨询服务

基建业务

资产运营

供应链管理

能源管理

人力资源服务

人力资源
人才招聘
联系我们
关于我们
联系电话:
0752-2811358

©2024 惠州市鑫慧城投资有限公司 版权所有

管理登录粤ICP备2024335856号