惠州市鑫慧城投资有限公司
Huizhou Xinhuicheng Investment Co.,Ltd

  • 首页
  • |
  • 党建动态
    • 新闻资讯
  • |
  • 招标采购
    • 招标公告
    • 中标公告
    • 采购公告
  • |
  • 业务领域
    • 工程项目咨询服务
    • 基建业务
    • 资产运营
    • 供应链管理
    • 能源管理
    • 人力资源管理
  • |
  • 人才招聘
    • 人才招聘
    • 联系我们
  • |
  • 关于我们

热门搜索

请输入关键词

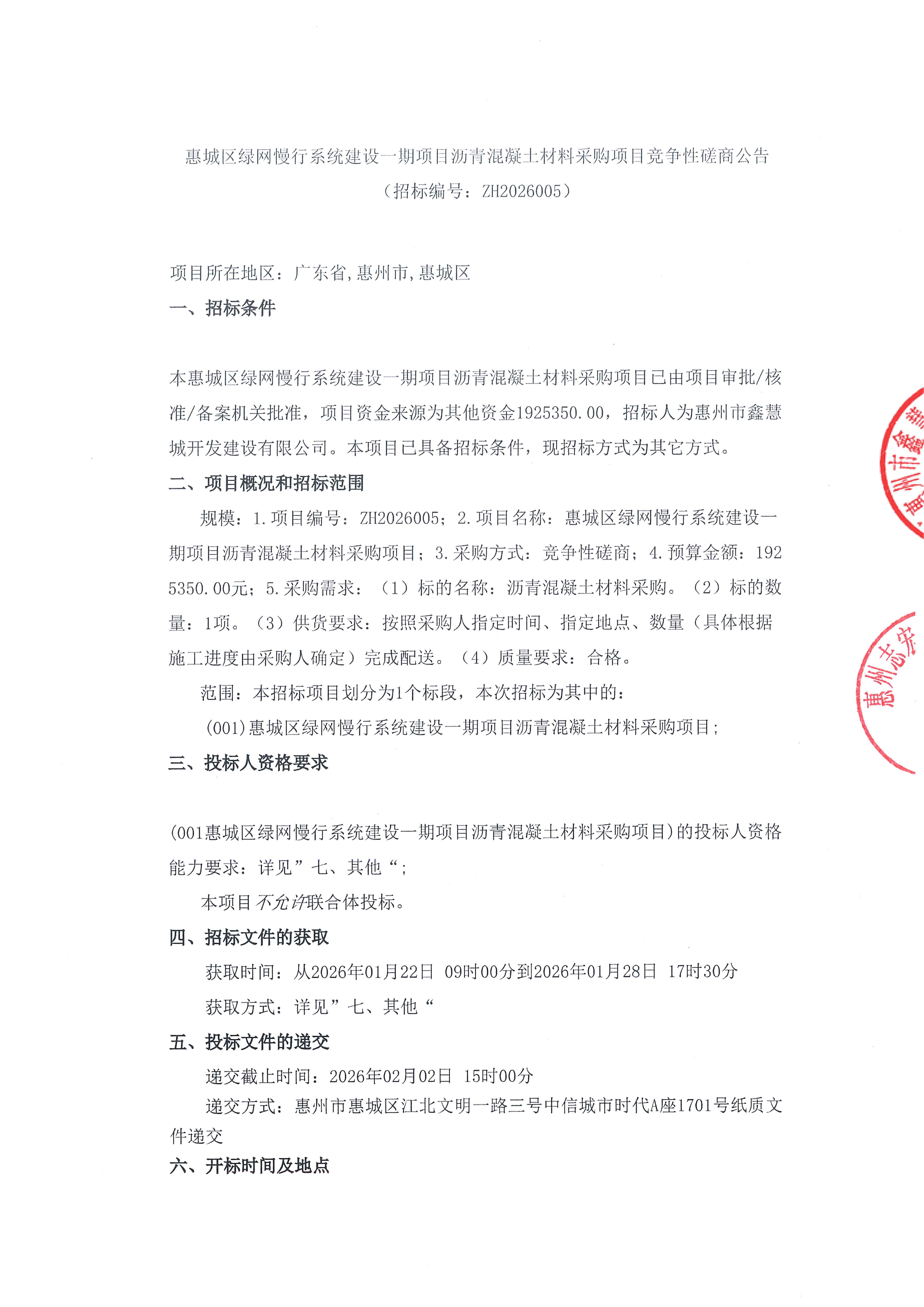
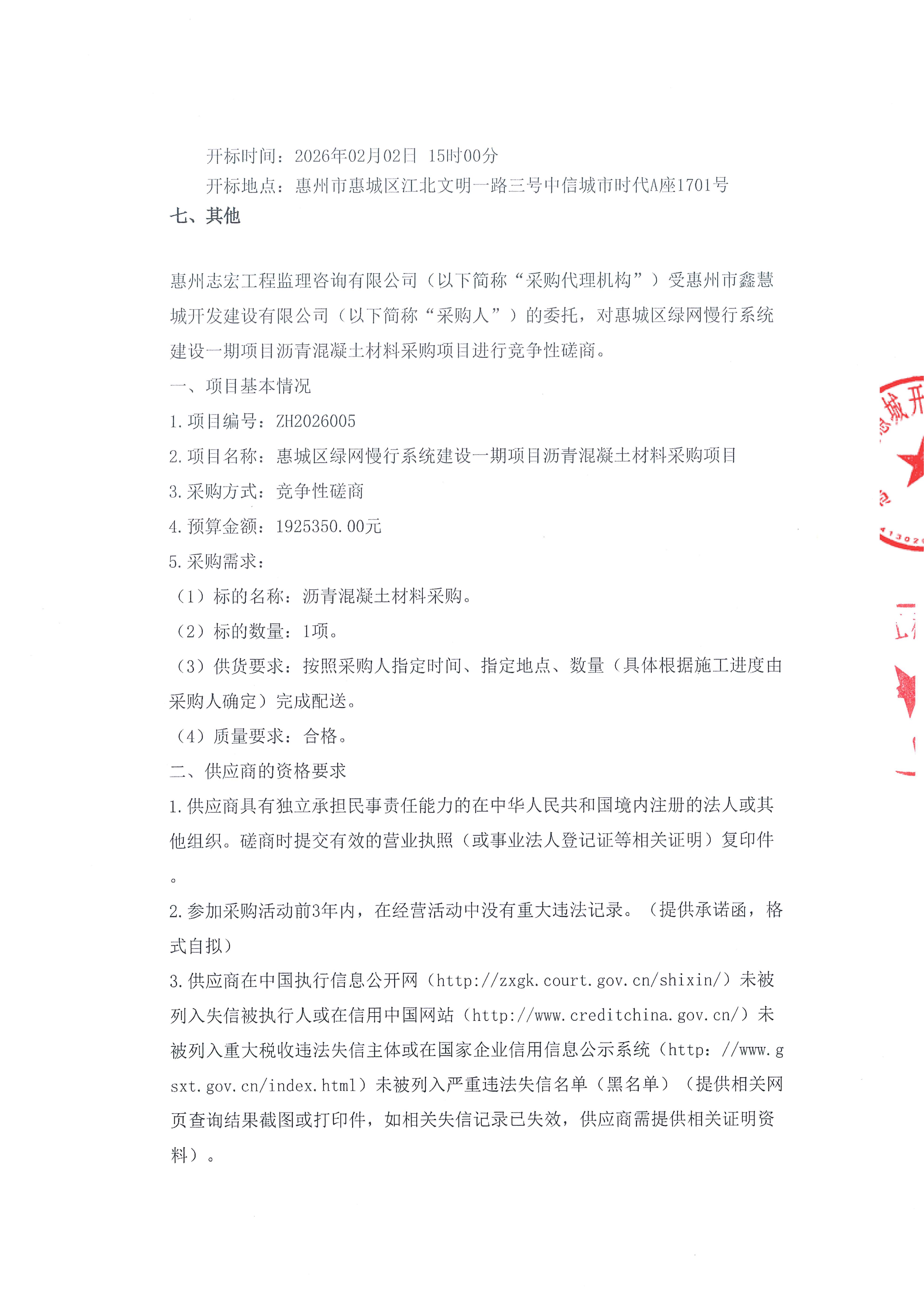
惠城区绿网慢行系统建设一期项目沥青混凝土材料采购项目竞争性磋商公告

2026-01-21 16:02

竞争性磋商公告(2)_01.jpg竞争性磋商公告(2)_02.jpg竞争性磋商公告(2)_03.jpg竞争性磋商公告(2)_04.jpg

分享
微信
新浪微博
QQ
QQ空间
豆瓣网
百度贴吧
新闻资讯企业新闻招标招标采购招标中标采购
上一篇 采购项目市场调查暨邀请报价函-《广东省惠州市惠城高新技术产业开发区荔枝城保障性租赁住房项目砂浆材料供应服务》
下一篇 广东省惠州市惠城高新技术产业开发区荔枝城保障性租赁住房项目-模板、脚手架分包工程招标公告
党建动态
新闻资讯
招标采购
招标
中标
采购
业务领域

工程项目咨询服务

基建业务

资产运营

供应链管理

能源管理

人力资源服务

人力资源
人才招聘
联系我们
关于我们
联系电话:
0752-2811358

©2024 惠州市鑫慧城投资有限公司 版权所有

管理登录粤ICP备2024335856号