惠州市鑫慧城投资有限公司
Huizhou Xinhuicheng Investment Co.,Ltd

  • 首页
  • |
  • 党建动态
    • 新闻资讯
  • |
  • 招标采购
    • 招标公告
    • 中标公告
    • 采购公告
  • |
  • 业务领域
    • 工程项目咨询服务
    • 基建业务
    • 资产运营
    • 供应链管理
    • 能源管理
    • 人力资源管理
  • |
  • 人才招聘
    • 人才招聘
    • 联系我们
  • |
  • 关于我们

热门搜索

请输入关键词

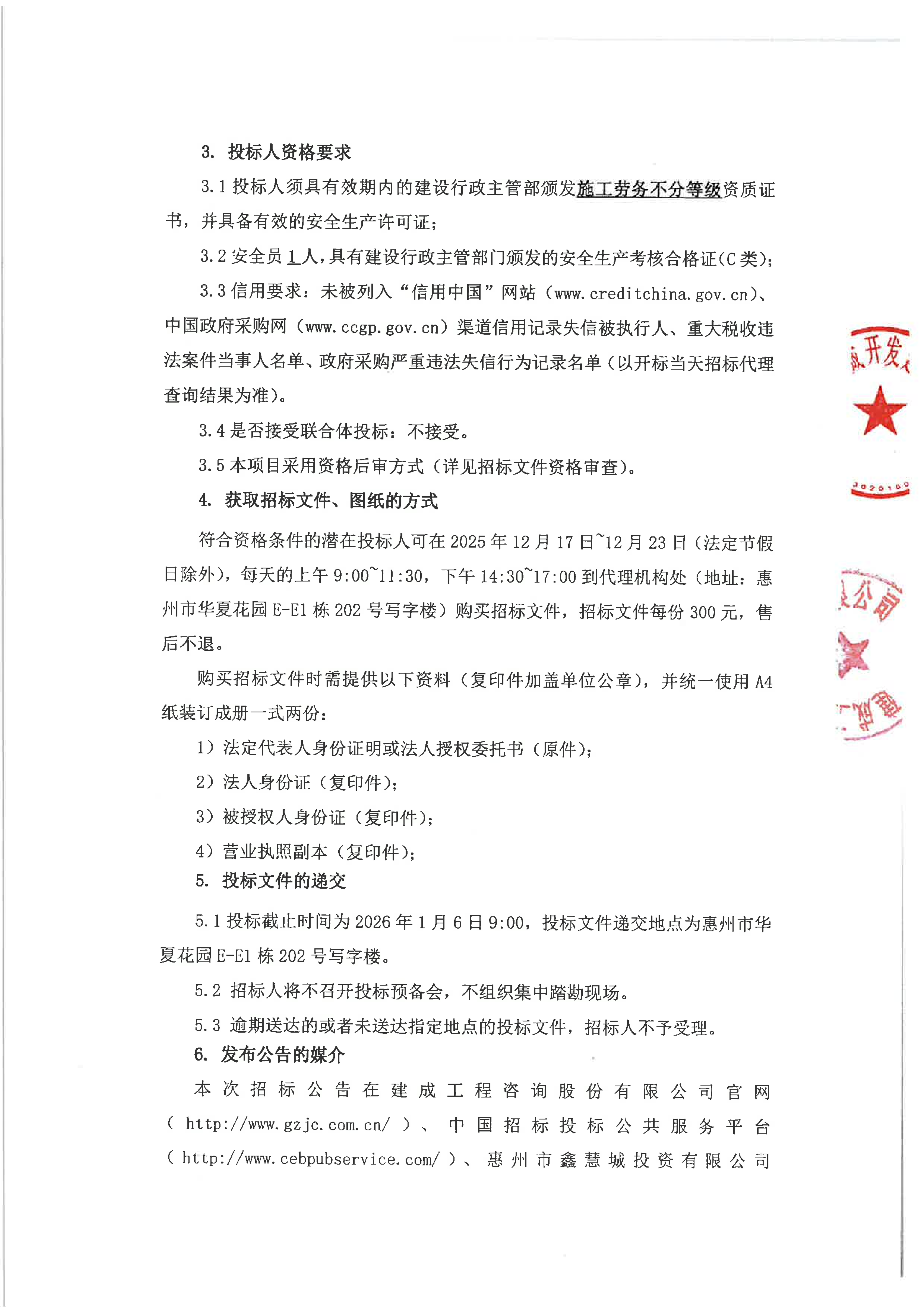
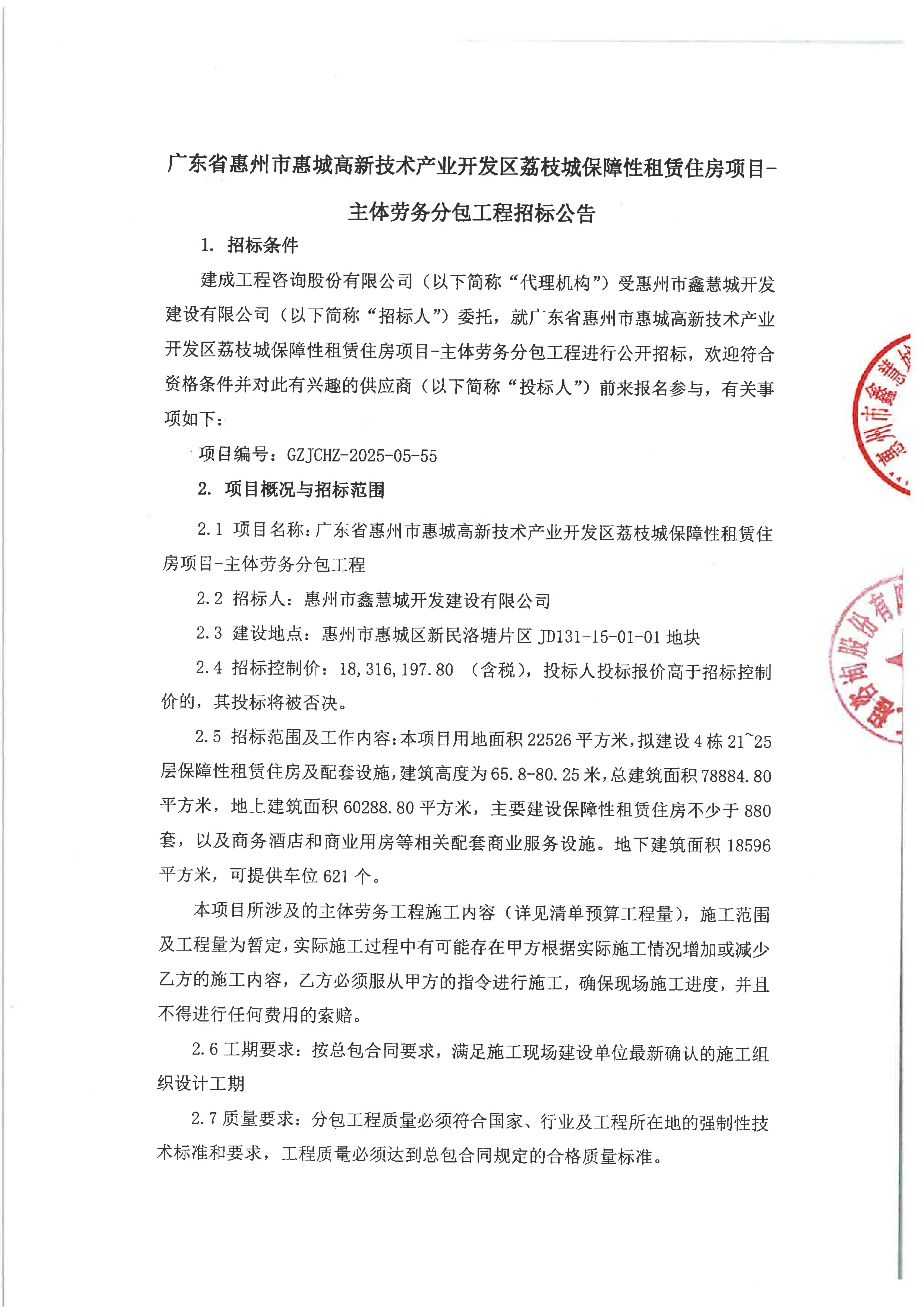
广东省惠州市惠城高新技术产业开发区荔枝城保障性租赁住房项目-主体劳务分包工程招标公告

2025-12-17 09:13

微信图片_20251216170345_153_237.png微信图片_20251216170349_154_237.png微信图片_20251216170353_155_237.png

分享
微信
新浪微博
QQ
QQ空间
豆瓣网
百度贴吧
新闻资讯企业新闻招标招标采购招标中标采购
上一篇 惠城高新区荔城片区 220kV 电力管沟工程施工 中标(成交)结果公告
下一篇 广东省惠州市惠城高新技术产业开发区荔枝城保障性租赁住房项目-临时设施分包工程 中标公告
党建动态
新闻资讯
招标采购
招标
中标
采购
业务领域

工程项目咨询服务

基建业务

资产运营

供应链管理

能源管理

人力资源服务

人力资源
人才招聘
联系我们
关于我们
联系电话:
0752-2811358

©2024 惠州市鑫慧城投资有限公司 版权所有

管理登录粤ICP备2024335856号